据新社通app获悉,一般情况下养老保险的缴费金额是根据当下的一个养老缴费基数来计算的。不同地区以及不同年份的养老缴费基数都是不一样的,每年都可以看到各地的养老缴费基数调整的消息。那么朝阳养老缴费基数究竟是什么?下面随新社通app小编一起来看看朝阳养老保险缴费比例个人和单位2023-2025是多少!
朝阳养老保险缴费基数2023年最新标准 一个月最低要交多少钱?举例说明

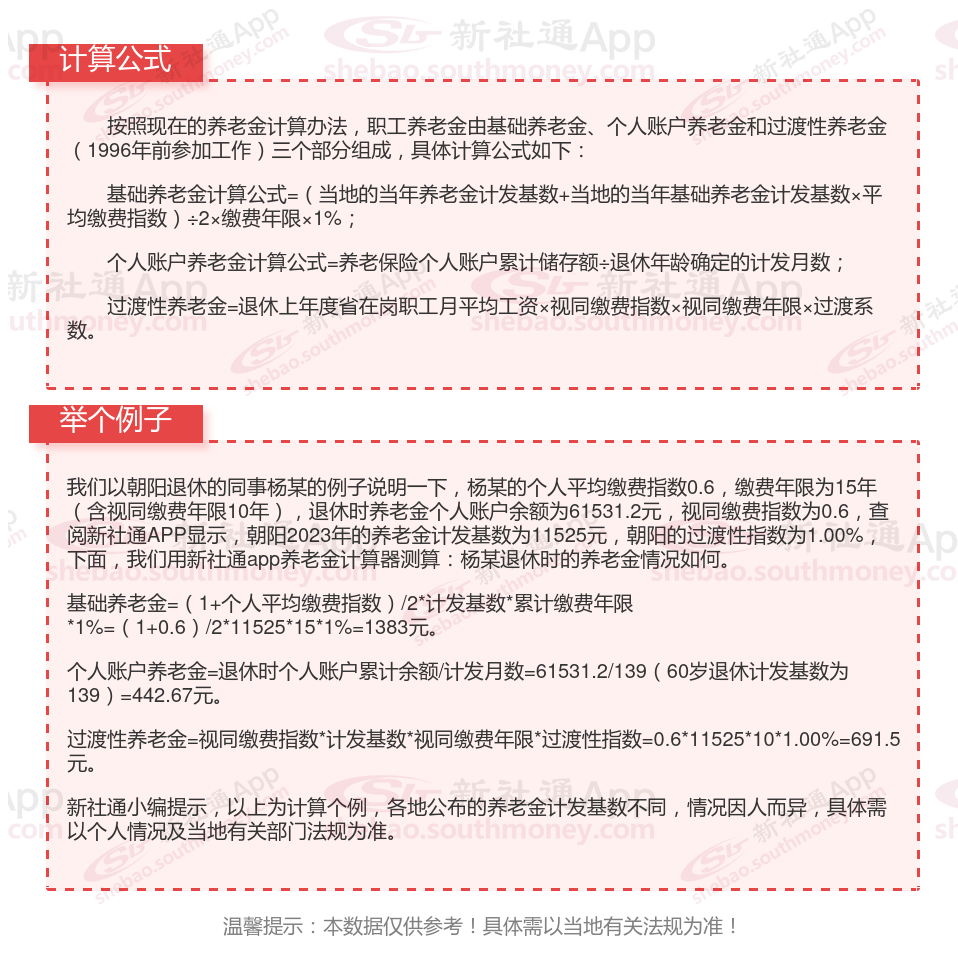
据新社通app获悉,朝阳2025年职工养老保险缴费金额的计算涉及到缴费基数和缴费比例两个关键因素。
以下是一个计算养老保险缴费金额的示例:
以王某为例,假设他的养老保险缴费基数为4273元,单位缴费比例为16%,个人缴费比例为8%,试算一下王某每月要交多少钱养老保险?
据新社通app养老保险计算器显示,单位缴费金额=缴费基数×单位缴费比例=4273元×16%=683.68元/月。
据新社通app养老保险计算器显示,个人缴费金额=缴费基数×个人缴费比例=4273元×8%=341.84元/月。
因此,王某每月的养老保险缴费总额为1025.52元,其中单位缴纳683.68元,个人缴纳341.84元。
请注意,这只是一个简单的示例,具体的缴费基数和缴费比例可能因地区和方案的不同而有所差异。因此,在实际计算时,需要根据当地的具体方案来确定。同时,这只是一个基础的计算示例,实际的养老保险制可能还包含其他因素,如个人账户的积累、单位缴费等。
对于城镇个体工商户和灵活就业人员,他们的缴费基数通常为当地上年度在岗职工平均工资,缴费比例也是固定的。而对于新招职工,其缴费基数则以其起薪当月的工资收入为准,从第二年起,则按照上一年实发工资的月平均工资作为缴费基数。
总的来说,养老保险缴费金额的计算是一个相对复杂的过程,需要综合考虑多个因素。因此,在实际操作中,建议咨询当地社保部门或相关机构,以获取准确的计算结果。
朝阳养老保险退休能领多少钱?(在线计算举例说明)

(备注:数据仅供参考,具体以当地有关法规为准)
养老保险个人账户怎么查询?几种方法任您选择
养老保险查询个人账户的三种方法如下
第一种方式:网站查询
互联网的快速发展时时刻刻影响人们的生活,带来众多便利。网站查询的步骤:
1、登进参保地的网站(可通过百度查询)
2、选择个人查询
3、输入个人的身份证号、社保号及验证码即可看到参保人的缴费明细等
第二种方式:电话查询
通过拨打12333,根据语音提示输入参保人的姓名、社保卡号、身份证号查询。此种方法也比较便利。
第三种方式:本地查询
由于互联网诈骗和电话诈骗层出不穷,参保人谨慎起见,可通过到参保地所在的各区社保局养老保险经办处,提供需要的证明材料即可查询。
以上就是朝阳养老保险缴费全部内容,希望对您有帮助,欢迎关注新社通app解锁更多社保专业资讯。