查阅新社通app显示,现在不管是居民还是单位职工都会购买基本养老保险,确保退休后能够享受到基本养老金待遇。养老保险的保费以及未来可以享受的养老金待遇与养老保险的缴费基数息息相关,下面就随新社通app小编一起来看看泰州2024-2025养老保险缴费基数是多少?一个月要交多少钱?退休后又能领多少钱?
泰州养老保险缴费基数2023-2024年最新标准(最低)一个月要交多少钱?举例说明

据新社通app获悉,泰州养老保险缴费金额的计算涉及多个因素,包括缴费基数、缴费比例等,且各地的具体方案可能存在差异。以下是一个基于一般情况的养老保险缴费金额计算举例:
假设泰州的养老保险缴费基数为4494元,个人按照8%的比例缴纳养老保险费用,企业按照16%的比例缴纳。则该职工的养老保险缴费计算如下:
养老保险费金额=养老保险缴费基数*个人缴费比例+养老保险缴费基数*单位缴费比例
1.个人缴费部分:
缴费比例:个人缴费比例一般为8%。
据新社通app养老保险计算器显示,缴费金额:4494元 * 8% = 359.52元。所以,该职工每月需要个人缴纳359.52元的养老保险费用。
2.企业缴费部分:
缴费比例:企业缴费比例一般为16%。
据新社通app养老保险计算器显示,缴费金额。4494*16% =719.04元。所以,企业需要为该职工每月缴纳719.04元的养老保险费用。
请注意,这只是一个基本的计算示例。实际上,养老保险的缴费金额还可能受到其他因素的影响,如个人工资水平超过或低于当地社会平均工资的一定倍数时,缴费基数的确定会有所不同。此外,各地的具体方案也可能会有所差异,因此在实际计算时,需要参考当地的相关方案。
如果您需要具体的计算或了解更详细的信息,建议您咨询当地的社保部门或相关机构,以获取最准确的信息。
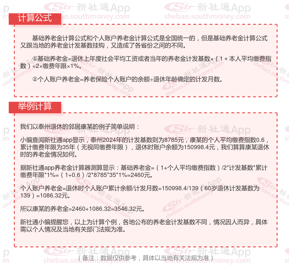
泰州养老保险退休能领多少钱?(在线计算举例说明)

》新社通小编提示,“新社通app养老金计算器”也可以计算养老金哦!以下是操作链接,点击即可轻松测算你的养老金!
温馨提示:本数据源于网络,仅供参考!具体需以当地具体法规为准!
以上就是泰州养老保险缴费全部内容,希望对您有帮助,欢迎关注新社通app解锁更多社保专业资讯。