浙江温州养老保险缴费基数2024-2025是多少?据新社通app获悉,城镇职工养老保险退休待遇优于城乡居民养老保险,缴费年限是关键。最低缴费年限为15年,满60周岁可享受待遇。养老保险缴费原则“多缴多得,长缴多得”。电子化缴费渠道方便快捷。那么,浙江温州养老保险要交多少钱?社保退休能领多少钱?下面就随新社通app小编一起来看看详情吧。
据新社通app显示,浙江温州养老保险缴费基数2024-2025年最新标准如下:
缴费基数下限暂按不低于4462元/月执行。按照单位15%+个人8%的缴费费率,单位和个人养老保险缴费金额分别不低于669.3元/月、不低于356.96元/月。
(注:本文数据仅供参考,具体以当地缴费标准为准)

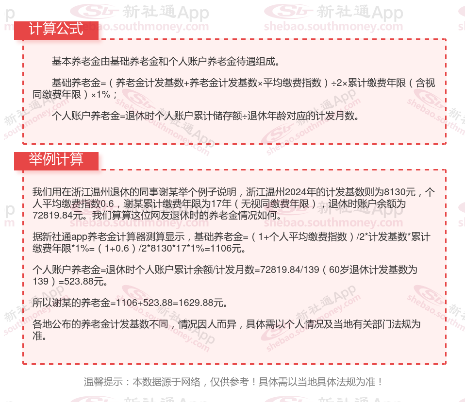
浙江温州养老金计算公式2024年计算方法(在线计算器)

养老金计发月数是什么意思?
不同的退休年龄对应着不同的养老金计发月数。目前,60岁、55岁和50岁退休职工的个人账户养老金的计发月数分别为139个月、170个月和195个月。养老金计发月数指的是养老金待遇计划发放的月数。这些计发月数是根据城镇人口平均估计寿命、退休年龄、基金投资收益率等因素得出的。
使用计发月数计算养老金待遇时,个人账户养老金是通过个人账户储存额除以计发月数来核定的。这意味着,在退休人员去世时,其个人账户余额应该正好发放完毕,实现账户基金精算自平衡。
值得注意的是,虽然自2005年以来,养老金计发月数的标准一直未变,但实际上,影响计发月数的因素,如记账利率和人均预期寿命等,已经发生了显著变化。因此,未来养老金计发月数是否会有所调整,是一个值得关注的问题。
总的来说,养老金计发月数是根据一系列复杂因素计算得出的,旨在确保养老金待遇的合理发放和账户基金的平衡。如需了解更多养老金计发月数的相关信息,建议查阅有关消息或咨询相关专业人士。

(备注:数据仅供参考,具体以当地有关法规为准)
以上就是浙江温州养老保险缴费全部内容,希望对您有帮助,欢迎关注新社通app解锁更多社保专业资讯。