灵活就业人员的上年度月平均工资低于统筹地区上年度全口径城镇单位就业人员平均工资的60%,则缴费基数按60%计算;反之,如果月平均工资超过平均工资的300%,则缴费基数按300%计算
那么,灵活就业者社保,要交多少钱一个月?根据新社通app-社保缴费查询工具提供的2025社保缴费标准详情数据:

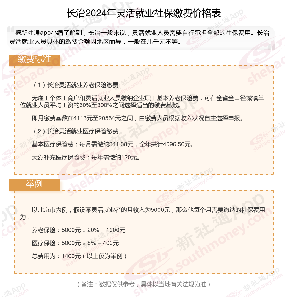
据新社通app数据显示,2024-2025年长治灵活就业人员养老保险的缴费标准:
养老保险缴费基数的下限为4113元;养老保险缴费比例为20%。
(注:本文数据仅供参考,具体以当地缴费标准为准)
灵活就业人员的上年度月平均工资低于统筹地区上年度全口径城镇单位就业人员平均工资的60%,则缴费基数按60%计算;反之,如果月平均工资超过平均工资的300%,则缴费基数按300%计算
那么,灵活就业者社保,要交多少钱一个月?根据新社通app-社保缴费查询工具提供的2025社保缴费标准详情数据:

据新社通app数据显示,2024-2025年长治灵活就业人员养老保险的缴费标准:
养老保险缴费基数的下限为4113元;养老保险缴费比例为20%。
(注:本文数据仅供参考,具体以当地缴费标准为准)
吉林个体户缴纳社保比例是怎么样的?退休金影响因素有哪些?
2025-01-09 18:58个人养老保险
自由职业者缴28年社保退休工资多少?(2025-01-09)
2025-01-09 18:36个人养老保险
个人社保一个月多少钱?(1月9日)
2025-01-09 18:20个人养老保险
商丘24年工龄退休金是多少(01/09)
2025-01-09 18:10个人养老保险
萍乡自由职业缴纳社保比例是怎么样的?个人交社保与公司交社保的区别有哪些?
2025-01-09 17:14个人养老保险
个人社保缴纳如何交,退休才能拿得多?01/09/25
2025-01-09 16:39个人养老保险
26年工龄能有多少退休金(1月9日)
2025-01-09 16:36个人养老保险
自己缴纳社保缴费多少钱?2025/01/09
2025-01-09 16:05个人养老保险
南阳打工人社保多少钱一个月?1月9日
2025-01-09 15:29个人养老保险
工龄如何计算16年工龄退休金能领多少?
2025-01-09 14:43个人养老保险
海南五指山社保交满34年每月领多少钱?
2025-01-09 14:19个人养老保险
社保灵活就业人员缴费需要多少钱一个月?(2025/01/09)
2025-01-09 13:49个人养老保险
灵活就业者缴费31年,退休拿多少钱?(01/09)
2025-01-09 13:09个人养老保险
社保每年交3948元,25年后每月能领多少钱?
2025-01-09 12:43个人养老保险
安庆退休工资一个月多少钱?社保需要缴纳多少年才有退休金?
2025-01-09 12:28个人养老保险
2025年退休社保缴费23年,退休后能领多少钱?
2025-01-09 12:04个人养老保险
昆明社保交满18年每月领多少钱?(2025-01-09)
2025-01-09 11:58个人养老保险
社保每年交4102元,17年后每月能领多少钱?
2025-01-09 11:41个人养老保险
工龄工资怎么算?34年后退休工资是多少?
2025-01-09 11:37个人养老保险
工龄22年退休金今年有多少?(2025-01-09)
2025-01-09 10:29个人养老保险