灵活就业社保:主要涵盖养老保险和医疗保险,部分地区可能还包括失业保险,保险范围相对较窄。
据新社通app数据显示,温州灵活就业养老保险缴费基数2024-2025年最新标准如下:
最低缴费基数:4462元;
个人缴费比例:20%;
(注:本文数据仅供参考,具体以当地缴费标准为准)
温州灵活就业人员社保缴费基数2024-2025年最新标准是多少 灵活就业交社保划算吗?下表是2024-2025年温州社保费用明细参考,根据新社通app-社保缴费查询工具提供的最新数据如下:

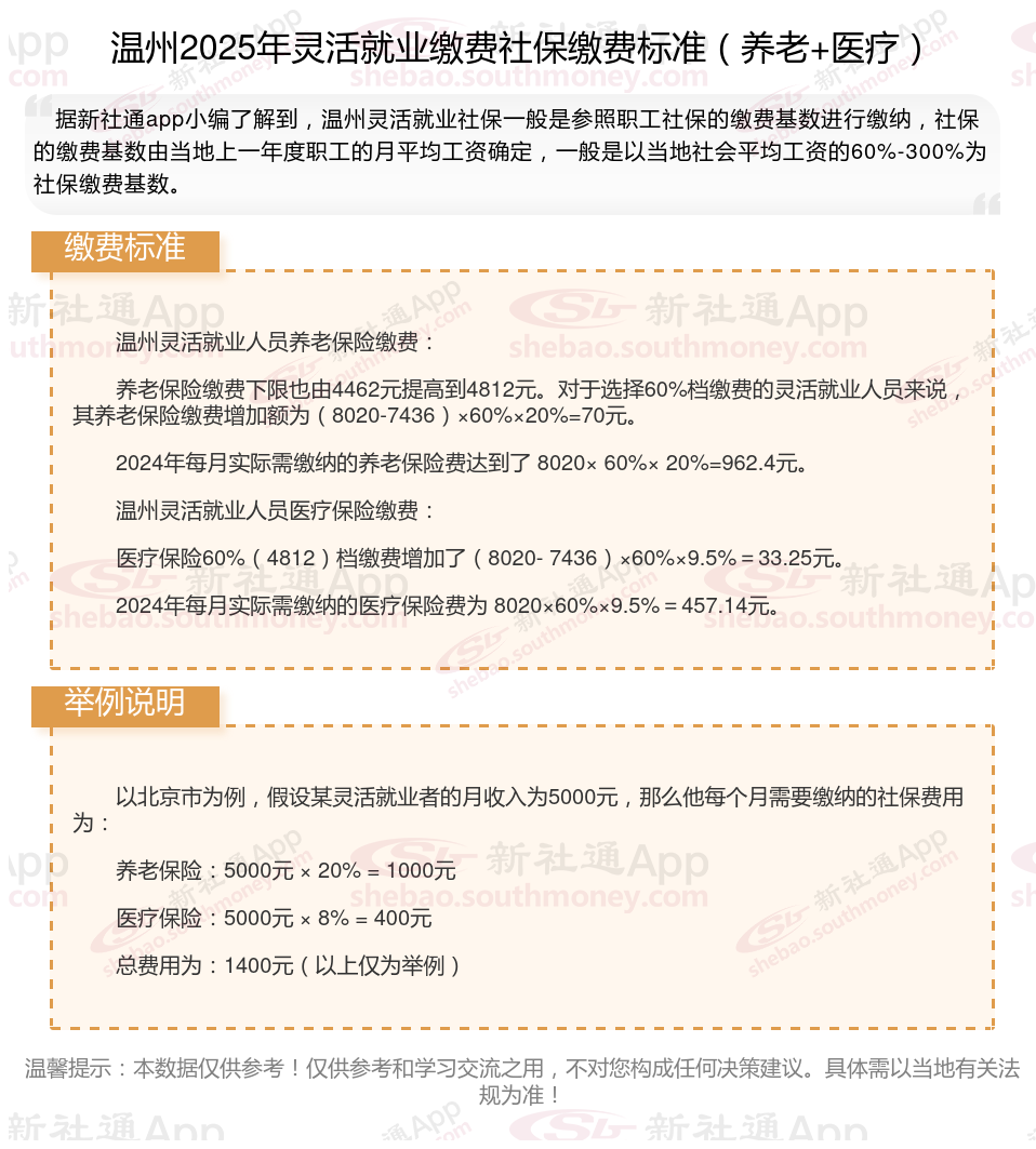
温州灵活就业人员养老保险缴费:
养老保险缴费下限也由4462元提高到4812元。对于选择60%档缴费的灵活就业人员来说,其养老保险缴费增加额为(8020-7436)×60%×20%=70元。
2024年每月实际需缴纳的养老保险费达到了 8020× 60%× 20%=962.4元。
温州灵活就业人员医疗保险缴费:
医疗保险60%(4812)档缴费增加了(8020- 7436)×60%×9.5%=33.25元。
2024年每月实际需缴纳的医疗保险费为 8020×60%×9.5%=457.14元。
》点击新社通app社保计算器,了解你的社保缴费明细!
新社通app数据所得,数据仅供参考。
灵活就业社保的缴费方式主要包括以下几种:
1、微信缴费:关注医保微信公众号,进入“医保服务”后点击“灵活就业缴费”,输入姓名和身份证号即可缴纳基本医疗保险费用。此外,还可以通过微信的城市服务功能,选择“社保”中的“灵活就业医疗保险缴纳”进行缴费。
2、支付宝缴费:打开支付宝的“市民中心”,选择“社保”中的“社保缴费”,然后选择“灵活就业医疗保险”进行缴费。
3、银行缴费:通过农业银行、农信社、建设银行、工商银行、中国银行、光大银行等协作银行的手机APP进行缴费。
4、税务部门缴费:缴费人可以前往主管税务部门的办税服务厅或服务大厅的税务征收窗口办理缴费。
灵活就业值不值得交?
灵活就业人员买社保在一定程度上是划算的,但这也取决于个人的经济状况、职业规划以及对未来保险的需求。以下是对灵活就业人员买社保划算性的详细介绍:
划算的方面
养老保险:
灵活就业人员缴纳养老保险后,可以在达到退休年龄后领取养老金,为晚年生活提供稳定的经济保险。
养老金通常会根据经济发展、物价水平等因素进行调整,从而保险退休人员的生活质量。
医疗保险:
医疗保险可以减轻因疾病带来的经济负担,尤其是在面临大病重病时,医保可以报销大部分医疗费用。
灵活就业人员缴纳医疗保险后,可以享受与在职职工相似的医疗保险待遇。
其他保险:
失业保险、工伤保险和生育保险等也为灵活就业人员提供了一定的经济支持和保险。
例如,女性灵活就业人员可以在生育期间享受生育保险待遇,包括生育津贴和生育医疗费用报销。
法规优惠:
部分地区为灵活就业人员提供社保补贴或优惠法规,如缴费补贴、税收减免等。
这些法规能够减轻灵活就业人员的缴费压力,提高参保的积极性。
不划算的方面
经济压力:
灵活就业人员收入不稳定,全额缴纳社保费用对他们来说可能是较大的经济负担。而且随着全口径社平工资逐年上涨,未来社保费用还会进一步增加。
参保险种有限:
企事业单位人员缴纳的社保包含医疗、养老、生育、工伤和失业5项,而灵活就业人员以个人身份缴纳职工社保,往往只能享受医疗和养老,无法享受工伤保险等其他险种。
缴费比例与基数:
灵活就业人员需要自行承担全部社保费用,这通常包括养老保险和医疗保险两部分。
缴费比例和基数会根据当地方案有所不同,但一般来说,相对于在职职工,灵活就业人员的缴费比例会更高。
综上所述,灵活就业人员买社保是否划算取决于个人的实际情况和需求。在做出确定之前,充分了解当地方案、评估自己的经济状况和未来需求,并咨询专业人士的看法。
温馨提示:本数据仅供参考!仅供参考和学习交流之用,不对您构成任何决策建议。具体需以当地有关法规为准!