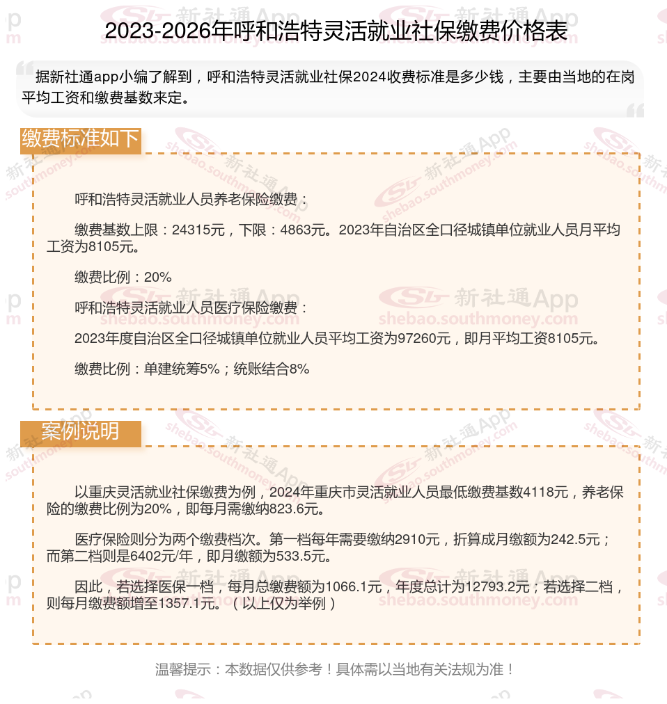
据新社通app数据显示,呼和浩特灵活就业养老保险缴费基数2025-2026年最新标准如下:
2026年度,全省职工基本养老保险缴费基数上限为全口径工资的300%,即24315元/月;下限为全口径工资的60%,即4863元/月。
个人缴费比例:20%;
(注:本文数据仅供参考,具体以当地缴费标准为准)
个人交社保一个月多少钱?根据新社通app-社保缴费查询工具提供的2026社保缴费标准详情数据如下:

灵活就业人员基本养老保险:灵活就业人员养老保险缴费由个人承担缴纳单位和个人部分,按月缴费,缴费比例和缴费基数有确定要求;按照有关要求,灵活就业人员不得以事后追补缴费的方式增加灵活就业期间的缴费年限。灵活就业人员其他就业时段的补缴方法要求执行。
温馨提示:本数据仅供参考!具体需以当地有关法规为准!