交了这么多年社保你知道我们退休后能领多少钱吗?根据最新的社保退休金在线计算器,职工退休时的社保退休金由两部分组成:社保退休金=基础社保退休金+个人账户社保退休金。
2024年广西钦州退休工资最低多少钱一个月?本文介绍了2024年养老金的计算方法。养老金的数额与缴纳养老保险的年限密切相关,但具体的计算还需要参照养老金的计算公式。下面新社通小编带您了解2024年养老金的计算方法的详情。
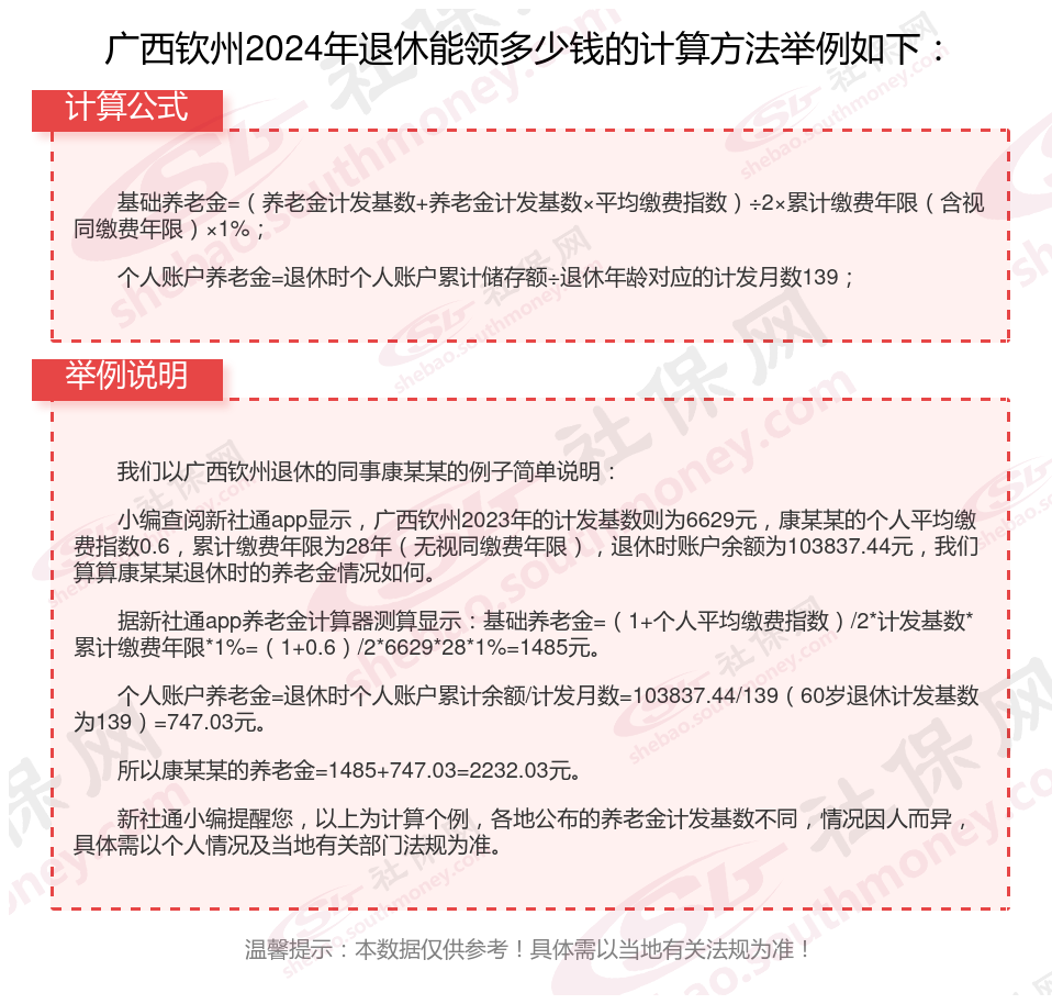
广西钦州退休工资养老金计算方法及公式2024年最新(举例说明)

》点击新社通app养老金计算器,轻松测算你的养老金!
广西钦州退休领取养老金的条件是什么?
养老保险是分好几种情况的,所以我们的养老金也是分好几种情况的,当我们领取养老金的时候,它们各自的领取条件是什么呢?
企业职工养老金领取条件
1、达到法定退休年龄,男年满60周岁,女工人年满50周岁,女干部年满55周岁;
2、已办理退休手续;
3、企业和职工按法规缴纳基本养老保险费;
4、个人缴费年限满15年及其以上。
城乡居民养老金领取条件
1、年满60周岁;
2、累计缴费满15年;
3、未领取法定的基本养老保险待遇。
新农保养老金领取条件
1、年满60周岁;
2、未享受城镇职工基本养老保险待遇的农村有户籍的老年人。
因病提前退休养老金领取条件
1、依照劳动鉴定程序,经市、区劳动能力鉴定会鉴定达到完全丧失劳动能力;
2、男年满50周岁、女年满45周岁的办理因病退休。
特殊工种提前退休养老金领取条件
1、退休年龄为男年满55周岁、女年满45周岁;
2、从事高空和特别繁重体力劳动满10年、从事高温和井下工作满9年、从事有害工作满8年。
广西钦州养老金计发基数是多少?附全国各地养老金计发基数排名前十,看看有哪些城市!
据新社通app获悉,2023年广西钦州养老金计算基数正式公布,广西钦州最新敲定了2023年职工养老金计发基数6629元/月,相比2022年的6442元/月、上调的幅度是2.9%,上涨了187元。
这对于今年1月份以来仍按2022年养老金计发基数预算养老金的退休人员来说,意味着他们需要进行养老金的二次核算,并对差额进行补发。

温馨提示:本数据源于网络,仅供参考!具体需以当地具体法规为准!
以上就是全部内容,希望对你有帮助,欢迎关注新社通app解锁更多社保专业资讯。