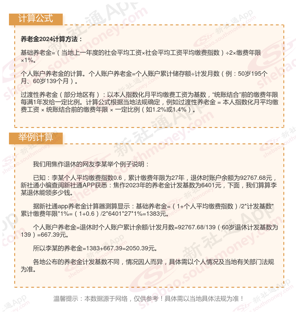
退休人员退休金2024计算方法:
养老金主要由基础养老金、个人账户养老金两个部分构成。
基础养老金=(参保人员退休时当地上年度在岗职工月平均工资+本人指数化月平均缴费工资)÷2×缴费年限×1%。
个人账户养老金=个人账户的余额÷计发月数(50岁为195、55岁为170、60岁为139)。
过渡性养老金部分,其计算公式为过渡性养老金=退休时上年度全省在岗职工月平均工资×本人平均缴费工资指数×1997年12月31日前的缴费期限(包括视同缴费年限在内)×1.4%。

个人交社保与公司交社保的区别有哪些?
险种不一样:
职工社会保险主要包括以下几种险种:养老保险、医疗保险、失业保险、工伤保险和生育保险,这些保险的缴纳是由单位和职工共同承担的,具体的缴纳比例和金额会根据职工的工资基数进行调整。
灵活就业社保通常只涵盖养老保险和医疗保险,不参与工伤保险、生育保险,尽管部分地区也允许参加失业保险。
缴费基数和比例:
职工社保:企业承担统筹部分费用(养老保险比例16%) ,个人承担个人部分费用(养老保险缴费比例为8%) ,由企业代扣代缴。这种方式属于城镇职工社保范畴,职工无需自己操作缴费流程。
灵活就业社保的缴费比例全部由个人承担,养老保险的缴费比例为20%。此外,灵活就业人员的缴费基数可以选择当地上年度在岗职工平均工资的60%-300%之间的任意比例。
生育待遇不同:
职工社保生育险的具体福利,主要包含两大块:
生育医疗费:主要报销从怀孕到生产全过程的费用,比如产前检查、分娩产生的医疗费,部分城市还能报销节育费。
生育津贴:由于生育期间不能工作,为了弥补这期间的收入损失,会给予的一定补偿。
由此可见,生育险不仅能报销生孩子的费用,甚至还能赚一笔津贴,福利非常不错。
灵活就业人员只缴纳医疗保险费,不缴纳生育保险,生孩子后是不能享受生育津贴的,但可以报销一部分生育医疗费、或者享受一次性生育医疗补助费。但是要符合我国计划生育,然后在医保定点医疗机构生孩子产生的检查费、手续费、住院费等,是在医保目录里的,可以通过医保卡进行报销。
退休金的计算是一个复杂的过程,它受到诸如个人工作年限(工龄)、当前社会平均工资状况、个人与单位缴费的具体比例、个人养老账户中的累计储存额、实际退休年龄、个人在职业生涯中的缴费水平,以及是否实施额外的养老金增发等多种因素的共同作用和影响。