交了这么多年社保你知道我们退休后能领多少钱吗?根据最新的社保退休金在线计算器,职工退休时的社保退休金由两部分组成:社保退休金=基础社保退休金+个人账户社保退休金。
据新社通app获悉,甘肃临夏养老保险是为了保证人们在老年时能够拥有稳定的经济来源,确保基本生活需求得到满足。然而,很多人并不清楚如何计算自己未来能够领取多少养老金?甘肃临夏养老保险要交多少钱?下面,我们将详细介绍养老保险金的计算方法及在线计算器。
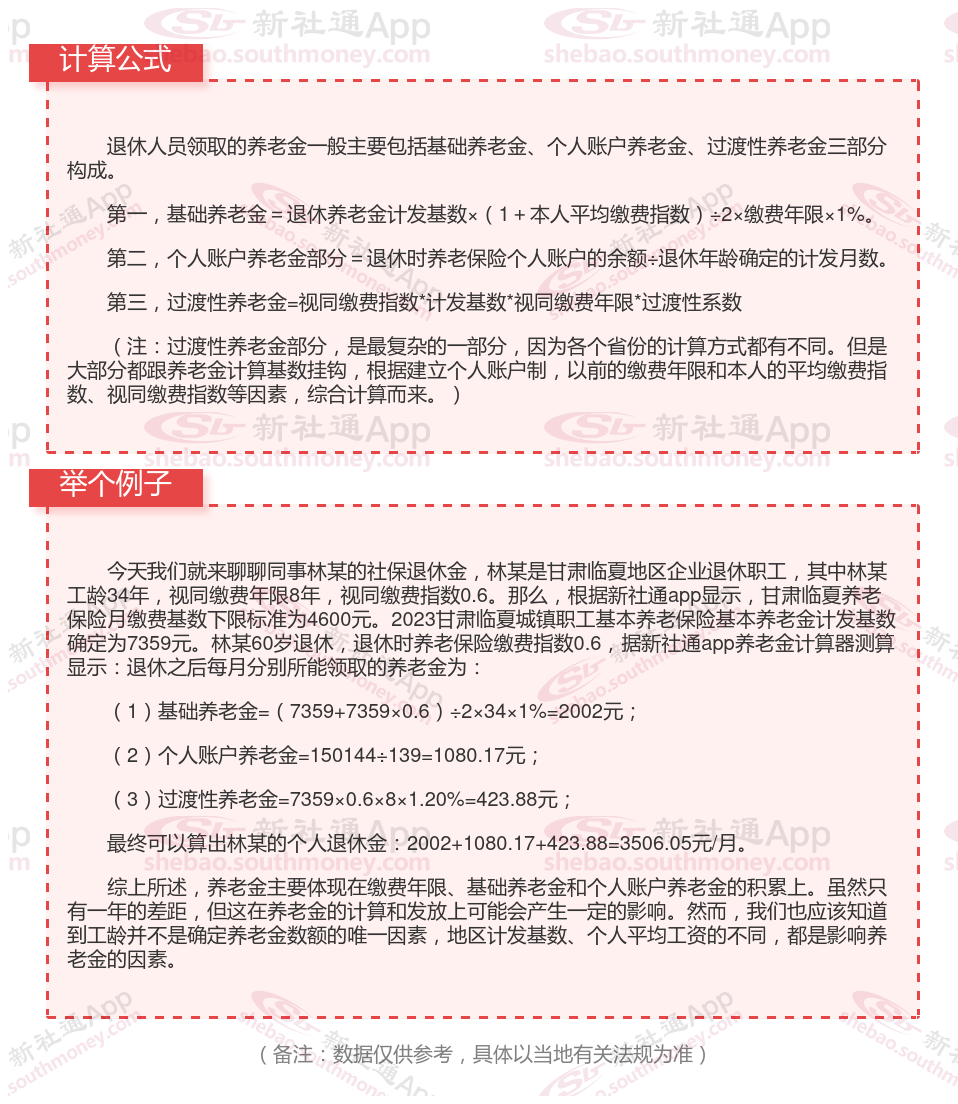
甘肃临夏退休工资养老金计算方法及公式2024年最新(举例说明)

》点击新社通app养老金计算器,轻松测算你的养老金!
甘肃临夏退休领取养老金的条件是什么?
甘肃临夏养老金领取条件主要包括以下几点:
达到法定退休年龄。具体年龄标准因性别和岗位而异,男性通常是60周岁,女性工人(生产操作岗位)是50周岁,而女性干部(管理和技术岗位)则为55周岁。对于特殊工种或因病或非因工致残的人员,可能存在提前退休的情况。
累计缴费年限满15年。个人需要参加基本养老保险并完成法规的缴费年限。如果累计缴费不满15年,那么其个人账户储存额将一次性支付给本人,并终止养老保险关系。
办理退休手续。在满足上述条件后,需经劳动有关部门批准,并办理相应的离退休手续。
此外,还有一些特殊情况需要考虑。例如,对于未定期领取社会养老待遇的、按法规参加居民养老保险的本市户籍居民,如果缴费累计达到15年且年满60周岁,也具备领取养老金的条件。
请注意,具体的养老金领取条件可能因地区和方案的不同而有所差异。因此,可以咨询当地相关部门。
甘肃临夏养老金计发基数是多少?附全国各地养老金计发基数排名前十,看看有哪些城市!
甘肃临夏2023年养老金计发基数为7359元/月。这一数据相较于2022年的7077元/月,增加了282元,增幅达到了3.98%。其公布意味着以此为基数,将重新核定2023年新退休人员的基本养老金,并对之前已退休人员可能存在的养老金差额进行补发。

(备注:数据仅供参考,具体以当地有关法规为准)
以上就是全部内容,希望对你有帮助,欢迎关注新社通app解锁更多社保专业资讯。