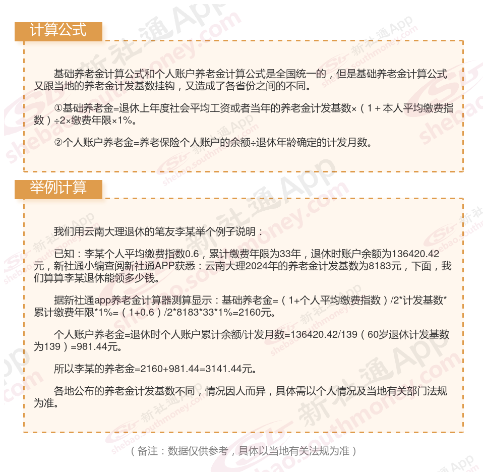
交了这么多年社保你知道我们退休后能领多少钱吗?根据最新的社保退休金在线计算器,职工退休时的社保退休金由两部分组成:社保退休金=基础社保退休金+个人账户社保退休金。
2025年城镇职工和城乡居民养老金将双涨,职工养老金实现21连涨,居民养老金4连涨。同时提高医保补助标准,2024年多地养老金计发基数上涨,个人养老金制12月15日实施,我国给予社保参保人员巨大福利。
好消息来了,根据12月11日到12日消息,2025年将继续提高城镇职工基本养老金和城乡居民基本养老金,也就是2025年实现养老金的“双涨“,职工养老金将在2025年实现第21涨,也实现了自2005年以来的连续上涨,城乡居民基础养老金也实现了自2022年以来的连续上涨,实现了4连涨。
云南大理退休工资养老金计算方法及公式2024年最新(举例说明)

》点击新社通app养老金计算器,轻松测算你的养老金!
云南大理退休领取养老金的条件是什么?
根据有关法规:“参加基本养老保险的个人,达到法定退休年龄时累计缴费满十五年的,按月领取基本养老金。 参加基本养老保险的个人,达到法定退休年龄时累计缴费不足十五年的,可以缴费至满十五年,按月领取基本养老金;也可以转入新型农村社会养老保险或者城镇居民社会养老保险,按照法规享受相应的养老保险待遇。”
其养老金的领取条件为:
1、本人达到法定退休年龄并办理了退休手续;
2、所在单位和个人依法参加基本养老保险并履行缴费义务;
3、个人累计缴费时间满15年。
云南大理养老金计发基数是多少?附全国各地养老金计发基数排名前十,看看有哪些城市!
云南大理2023年养老金计发基数为8183元。这一数据相比于去年的基数(8023元),今年增长了160元,涨幅达到了1.99%。养老金计发基数的确定,对于退休人员来说具有重要意义。它直接影响到退休人员的基本养老金待遇水平。随着计发基数的增长,退休人员的基本养老金也会相应增加。

(备注:数据仅供参考,具体以当地有关法规为准)
以上就是全部内容,希望对你有帮助,欢迎关注新社通app解锁更多社保专业资讯。