交了这么多年社保你知道我们退休后能领多少钱吗?根据最新的社保退休金在线计算器,职工退休时的社保退休金由两部分组成:社保退休金=基础社保退休金+个人账户社保退休金。
2025年城镇职工和城乡居民养老金将双涨,职工养老金实现21连涨,居民养老金4连涨。同时提高医保补助标准,2024年多地养老金计发基数上涨,个人养老金制12月15日实施,我国给予社保参保人员巨大福利。
好消息来了,根据12月11日到12日消息,2025年将继续提高城镇职工基本养老金和城乡居民基本养老金,也就是2025年实现养老金的“双涨“,职工养老金将在2025年实现第21涨,也实现了自2005年以来的连续上涨,城乡居民基础养老金也实现了自2022年以来的连续上涨,实现了4连涨。
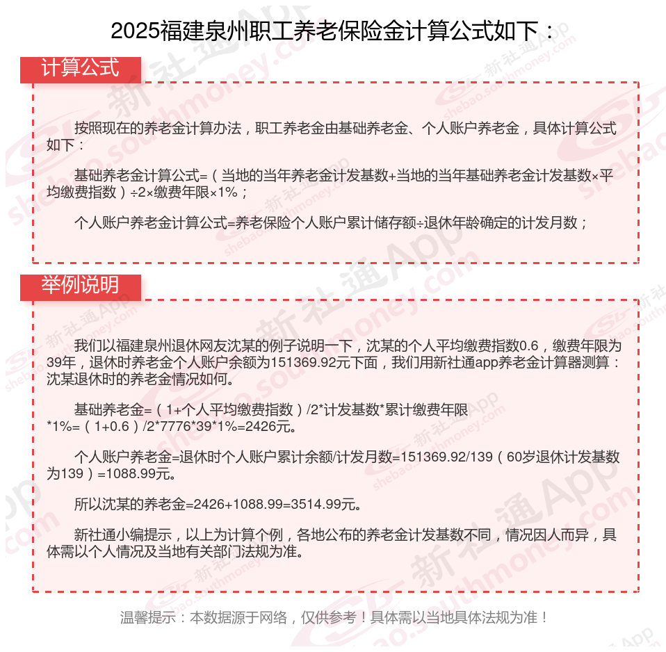
福建泉州退休工资养老金计算方法及公式2024年最新(举例说明)

》点击新社通app养老金计算器,轻松测算你的养老金!
福建泉州退休领取养老金的条件是什么?
1、达到法定退休年龄,并已办理退休手续;
2、所在单位和个人依法参加养老保险并履行了养老保险缴费义务;
3、个人缴费至少满15年(过渡期内缴费年限包括视同缴费年限)。
根据相关法规,在退休之前,养老保险个人账户里的钱不可以提前支取,不过在参保人员出国定居、参保人员死亡以及重复参保这三种特殊情况下,可以申请取出养老保险账户里的资金。
福建泉州养老金计发基数是多少?附全国各地养老金计发基数排名前十,看看有哪些城市!
福建泉州2023年养老金计发基数公布为7776元。这一数据用于核定2023年新退休人员的基本养老保险待遇。与2022年的养老金计发基数7528元相比,2023年增加了248元,增幅为3.29%。

温馨提示:本数据源于网络,仅供参考!具体需以当地具体法规为准!
以上就是全部内容,希望对你有帮助,欢迎关注新社通app解锁更多社保专业资讯。