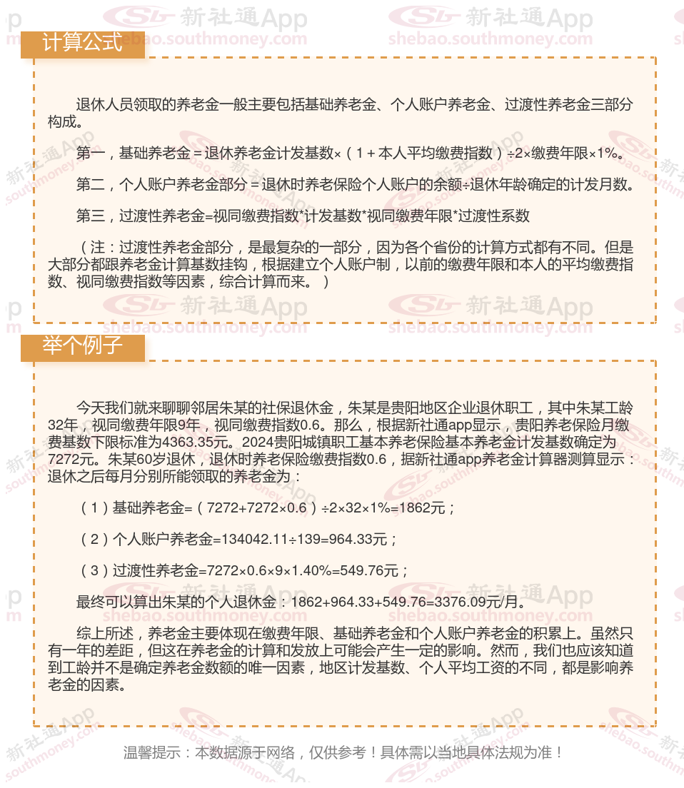
2025退休后退休金计算方法:
每月到手的退休金=月基础养老金+月个人账户养老金
基础养老金月标准以当地上年度在岗职工月平均工资和本人指数化月平均缴费工资的平均值为基数,缴费每满1年发给1%。计算公式为:
基础养老金=(参保人员退休时当地上年度在岗职工月平均工资+本人指数化月平均缴费工资)÷2×缴费年限×1%
个人账户养老金=个人账户储存余额/计发月数。
过渡性养老金=退休时本市上年度在岗职工月平均工资×本人全部平均工资指数×本人97年以前缴费年限(工龄)×1%。

哪些因素影响基本养老金水平?
个人账户积累:对于实行个人账户的养老保险,个人账户的累积情况也会影响退休金的数额。缴纳时间越长,个人账户中的资金主要来源于个人缴费和投资收益,累积的越多,退休后能够获得的退休金也就越高。
当地职工平均工资:人养老金的多少与当地职工平均工资的高低也有一定关联。其它要素相同的情况下,当地职工平均工资越高,退休金也就越高。
温馨提示:本数据源于网络,仅供参考!具体需以当地具体法规为准!