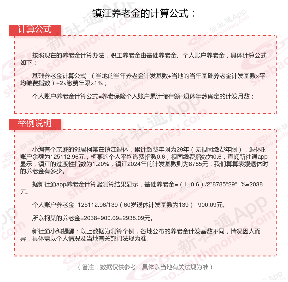
退休人员养老工资计算方法:
退休金计算方法,退休金由两部分组成:包括基础养老金和个人账户养老金。
基础养老金=(参保人员退休时当地上年度在岗职工月平均工资+本人指数化月平均缴费工资)÷2×缴费年限×1%。
个人账户养老金等于养老保险个人账户的余额÷退休年龄确定的计发月数。

个人交社保与公司交社保的区别有哪些?
退休年龄:
对于个体工商户和灵活就业人员,男性需要在年满60周岁,女性在年满55周岁时,累计缴费年限满15年才能退休。
职工社保设立最低缴费年限,达到缴费年限的退休后不再缴费即可享受基本医疗保险待遇,其医疗待遇标准总体上高于城乡居民社保。
户籍限制:
灵活就业社保属于职工社保,只有养老和医保两个险种。
职工社保则是由单位和个人共同缴纳,单位承担较大比例,职工个人承担较小比例。
险种不一样:
灵活就业社保是指那些未与用人单位签订正式劳动合同,采取弹性工时、弹性收入、非固定工作场所等灵活就业形式的劳动者所参加的社会保险。
社会保险实际上有养老、医疗、工伤、生育、失业五种。每一种保险的缴费比例都不一样,2019年底生育保险并入了医疗保险,缴费比例与医疗保险缴费比例是合并计算的。
企业职工的社会保险缴费分为两部分,一部分是职工本人缴费,另一部分是企业缴费。
职工本人需要承担养老保险缴费基数的8%,医疗保险缴费基数的2%,失业保险0.3%~1%。医疗和养老是全国统一的,生育保险和工伤保险个人不需要承担任何费用。
缴费基数和比例:
灵活就业人员养老保险的缴费基数通常为本省上年度在岗职工月平均工资的100%来确定,但也可能存在不同的缴费档次,有些地区会提供60%至100%的不同缴费档次供灵活就业人员选择。缴费比例一般为20%,其中,8%部分进入个人账户,12%部分进入社会统筹基金。
职工社保的缴费基数为用人单位的职工工资和职工个人工资,缴费基数除了法定的上下线以外,不能选择缴费基数,要根据工资多少来缴纳。
影响退休金数额的因素是多方面的,包括个人层面的缴费年限、缴费水平、退休年龄和个人账户积累;以及法规与社会经济层面的养老保险、社会平均工资、经济发展水平和物价与通货膨胀等。