灵活就业社保缴费标准每年都会有所调整,主要体现在缴费基数和缴费比例上。接下来随社保君了解一下2025年图木舒克灵活就业人员社保缴费标准是怎样的的相关内容。
一、图木舒克灵活就业社保缴费基数及比例最新消息
(1)图木舒克灵活就业社保参照职工社保的缴费基数进行缴纳。灵活就业社保由于各地区经济发展水平不一,职工月平均工资存在差异,所以各地区的社保缴费基数上下限也不同。
而社保缴费基数由当地上一年度职工的月平均工资确定,一般是以当地社会平均工资的60%-300%为社保缴费基数,基本上分为60%、80%、90%、100%、150%、200%、250%、300%等八个缴费档次。
(2)图木舒克社保缴费比例各个地区标准有些细微的差别,并且会不断产生新的变化。
社保缴纳费用是以缴费基数为基数以一定的比例进行缴费,职工社保分为单位缴纳部分和个人缴纳部分,两者缴纳比例不同,但是灵活就业人员参保职工社保没有单位负责,将全部由个人缴费。
提示:灵活就业养老保险的缴费比例一致,都是社保缴费基数的20%。
灵活就业医保的缴费比例就有些差异了,有些地方是6%,有些地方是8%,有些地方是13%。
缴费方式
?银行APP?:可通过邮储、北京、农商、浦发银行APP办理缴费。
?银行批量扣款?:参加批量扣款的缴费人在批量扣款期间不能使用其他渠道缴费,需及时关注缴费情况。
?医保个人账户?:由北京市医保局主动对足额的医保个人账户发起划扣。
?京通小程序?:可通过微信、支付宝、百度客户端搜索“京通”小程序进行缴费。
?电子税务局?:通过国税务总局北京市税务局官网进入北京市电子税务局(Web端)办理缴费。
社保续交需要哪些手续?
社保缴费中断后,可以通过以下方式办理续保手续:
一、如果已经重新就业,可由新单位的人力资源部门协助办理续交手续。具体步骤如下:
将以前的社保关系(养老保险、医疗保险关系),由原来的参保地转入现在工作地所在的当地社保部门。
社保关系转入新单位后,开始缴纳养老保险和医疗保险。
二、如果没有重新就业,可以按照灵活就业人员身份,到社保部门申请继续缴纳。具体步骤如下:
前往户籍所在地的社保部门,以灵活就业人员身份申请续交社保。
由于以前缴纳的养老保险和医疗保险都可累计计算缴费年限,但中断的年限不能计算在内,因此需要根据当地法规要求,补缴中断期间的社保费用。
请注意,社保中断后可能会影响退休时间和医疗保险的缴费年限,建议尽快办理续交手续。另外,不同地区的社保法规和办理流程可能有所不同,具体办理方法还需根据当地相关法规要求而定。
此外,如果是个人办理社保,只需要补缴医疗保险费和养老保险费。如果不是在户籍地缴纳的社保,则可能无法补缴。在这种情况下,可以选择等待新单位进行续交,但需要注意中间断了的社保可能会影响到以后领取的退休金。
总的来说,社保缴费中断后,应尽快根据个人情况选择合适的续交方式,并咨询当地社保部门了解具体的办理流程和法规要求。
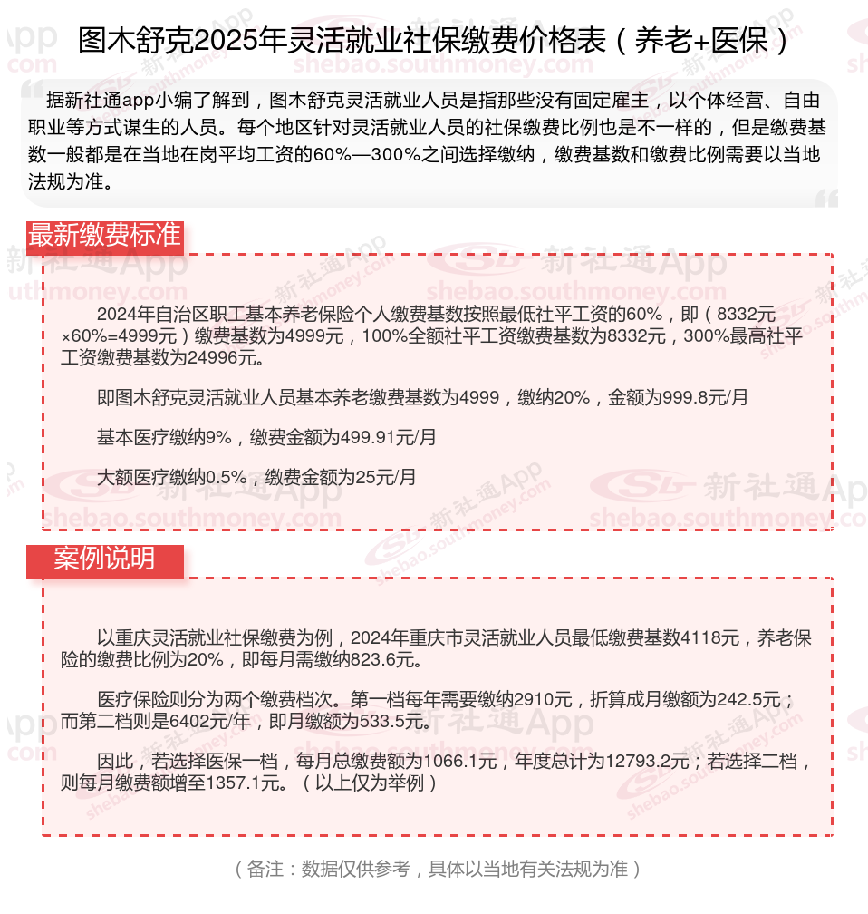
二、图木舒克灵活就业社保缴费标准表 图木舒克灵活就业社保怎么交?

图木舒克灵活就业人员社保缴费档次表:一般分为五个档次,具体为上年度在岗职工平均工资的60%、70%、80%、90%和100%。灵活就业人员可以根据自己的意愿选择缴费档次,缴费比例为20%,其中12%进入统筹基金,8%进入个人账户。
三、图木舒克灵活就业在哪里参保缴费?
自愿参加社会保险的无雇工的个体工商户、未在用人单位参加社会保险的非全日制从业人员以及其他灵活就业人员,应当向社会保险经办机构申请办理社会保险登记。
目前,除极个别地方外,各地均已放开灵活就业人员参加企业职工基本养老保险的户籍限制。
线下办理
图木舒克灵活就业人员线下可以携带本人身份证(居住证)或社保卡等材料,到户籍地或就业地社保经办机构、社银合作网点办理参保手续。
线上办理
线上可通过公共服务平台、全国人社服务平台、电子社保卡、掌上12333移动互联网应用程序(App)等全国统一线上服务入口和各级人社服务网站等渠道,轻松办理参保登记。
四、图木舒克灵活就业社保缴费待遇
图木舒克社保待遇的计发遵循“多缴多得、长缴多得”的原则,交的越久、交的越多,最后拿到手的退休工资就越多。灵活就业人员退休后,每月社保待遇由基础养老金和个人账户养老金两部分组成。
基础养老金由个人缴费年限、缴费基数和计发系数等因素计算。其中,缴费年限以实际缴费年限为准,缴费基数按照本人选择的缴费基数计算。计发系数根据退休时当地的平均工资和职工平均工资增长率等因素确定。
个人账户养老金由个人账户累计储存额按照本人退休时个人账户账户余额除以计息利率计算。以成都市灵活就业人员社保待遇计算标准举例,如下:
成都市按缴费基数为4071元,计发基数为7822元,灵活就业参保人按照最低缴费基数缴纳15年,在60周岁退休可领取的养老金为:
1、基础养老金=(7822+7822×0.52)÷2×15×1%=891.7元;
2、个人账户养老金=4071×8%×12×15÷139=421.74元;
每月总养老金为891.708+421.74=1313.448元。
tip:图木舒克养老金计算公式:养老金=基础养老金+个人账户养老金:(1)基础养老金=(全省上年度在岗职工月平均工资+本人指数化月平均缴费工资)÷2×缴费年限×1%=全省上年度在岗职工月平均工资(1+本人平均缴费指数)÷2×缴费年限×1%。(2)个人账户养老金=个人账户储存额÷计发月数(50岁为195、55岁为170、60岁为139)。(3)过渡性养老金=当年的养老金计发基数×视同缴费指数×视同缴费年限×过渡系数。
以上就是图木舒克灵活就业社保缴费的全部内容,数据及内容供参考!希望对你有帮助,欢迎关注新社通解锁更多社保专业资讯。