社保个人交需要多少钱一个月?根据新社通app-社保缴费查询工具提供的2025社保缴费标准详情数据如下:

灵活就业人员可以根据自己的实际情况来确定是否缴纳社保费用。
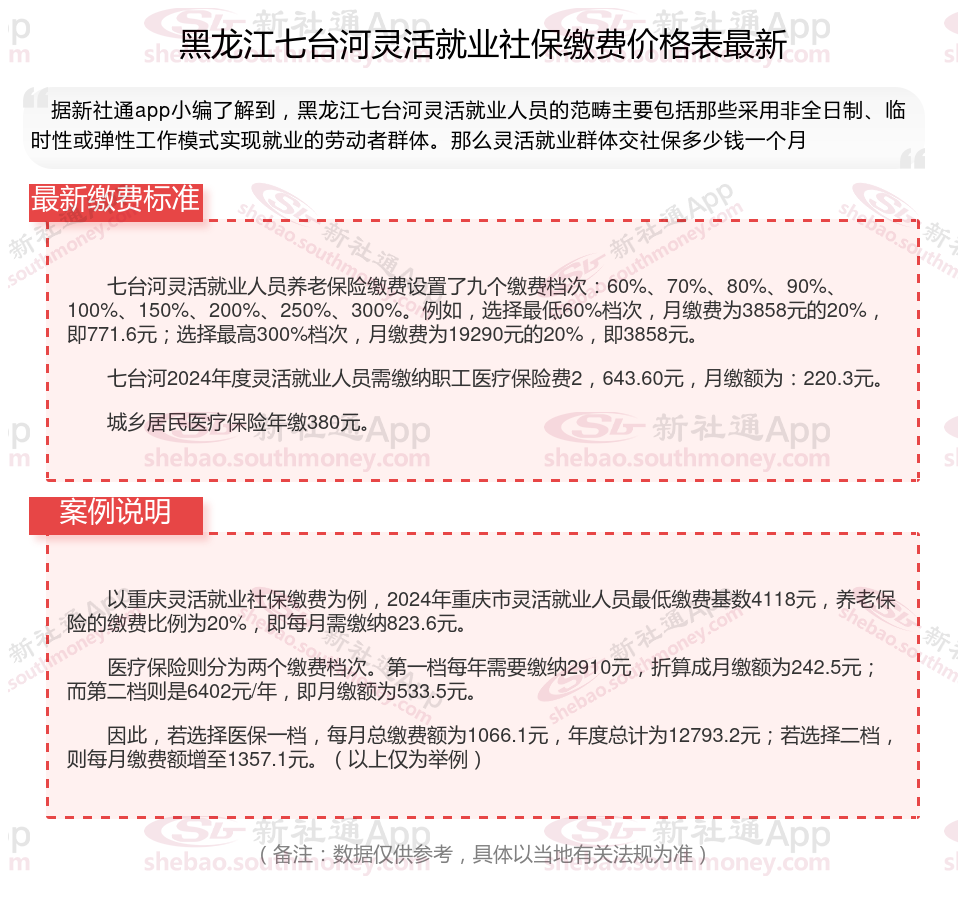
据新社通app数据显示,黑龙江七台河灵活就业养老保险最低缴费基数为:4206元;个人的缴费比例分别为:20%;
个人缴费金额:841.2元。
(注:本文数据仅供参考,具体以当地缴费标准为准)
社保个人交需要多少钱一个月?根据新社通app-社保缴费查询工具提供的2025社保缴费标准详情数据如下:

灵活就业人员可以根据自己的实际情况来确定是否缴纳社保费用。
据新社通app数据显示,黑龙江七台河灵活就业养老保险最低缴费基数为:4206元;个人的缴费比例分别为:20%;
个人缴费金额:841.2元。
(注:本文数据仅供参考,具体以当地缴费标准为准)